立即注册 找回密码

搜索
于都杨公风水网 首页 易学软件 查看内容

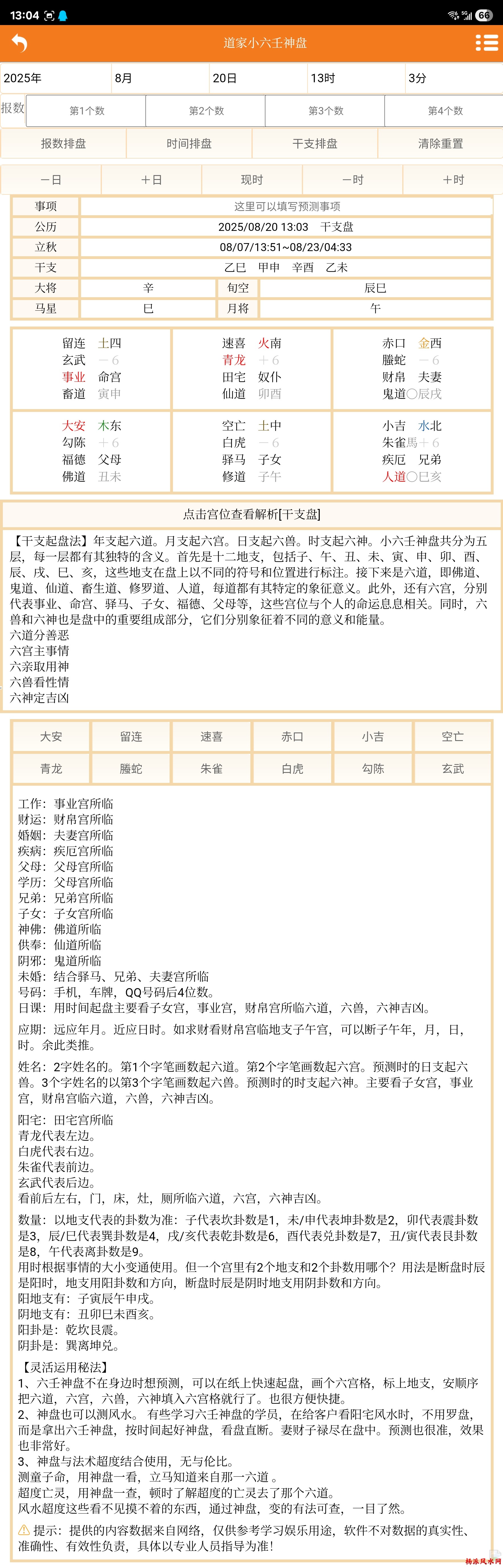
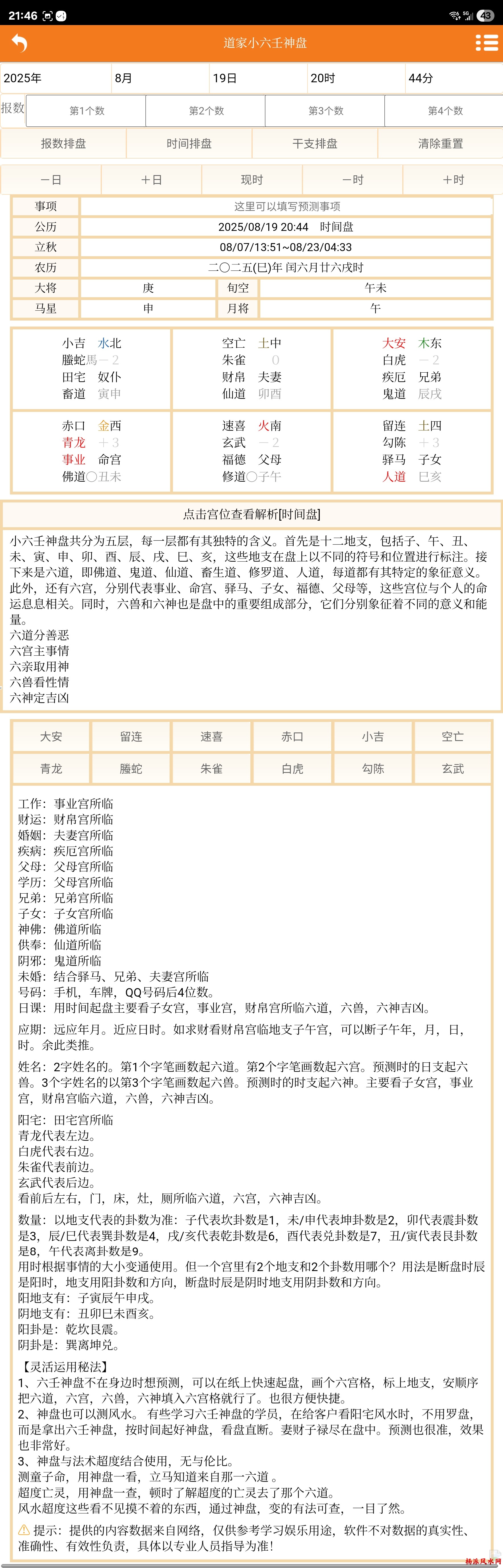
结缘阁道家小六壬神盘排盘分析软件

2025-8-13 16:34| 发布者: admin| 查看: 266| 评论: 0

摘要: 软件适用于安卓系统、鸿蒙系统手机平板使用。网页版适用于电脑、苹果系统、任何设备使用。软件咨询微信18827869351
 
软件适用于安卓系统、鸿蒙系统手机平板使用。
网页版适用于电脑、苹果系统、任何设备使用。

软件咨询微信18827869351


路过

雷人

握手

鲜花

鸡蛋
 
在线客服
点击这里给我发消息
服务咨询热线
18170673168

有事请扫微信二维码

QQ|Archiver|手机版|小黑屋| 结缘天机阁 ( 赣ICP备19004202号 ) 赣公网安备36070202000094号 公众号:gz126831

微信:gn413168 QQ:370443553 手机:18170673168 邮箱:370443553@qq.com 公众号:结缘天机阁gz126831

GMT+8, 2025-10-10 00:47 , Processed in 0.174511 second(s), 23 queries .

返回顶部